联系海泰
Mail
首页
关于海泰
专业领域
法律顾问
争议解决
公司与并购
创业辅导
投融资
证券与资本市场
银行与金融
破产重整
房地产与建设工程
知识产权
海事海商
国际贸易投资
刑事法律
行政法律
税务
婚姻家庭与财富传承
劳动与人力资源
行业领域
制造业
国际贸易
交通运输、仓储和邮政业
金融与投资
科学研究和技术服务业
信息传输、软件和信息技术服务业
房地产和建筑业
租赁和商务服务业
教育
医疗健康
农、林、牧、渔业
采矿业
电力、热力、燃气及水生产和供应业
水利、环境和公共设施管理业
消费品和零售业
住宿和餐饮业
居民服务、修理和其他服务业
文化、体育和娱乐业
公共管理、社会保障和社会组织
专业人员
办公机构
新闻资讯
海泰观点
职业发展
首页
关于海泰
专业领域
行业领域
专业人员
办公机构
新闻资讯
海泰观点
职业发展
联系海泰
首页
>
破产管理人公告信息
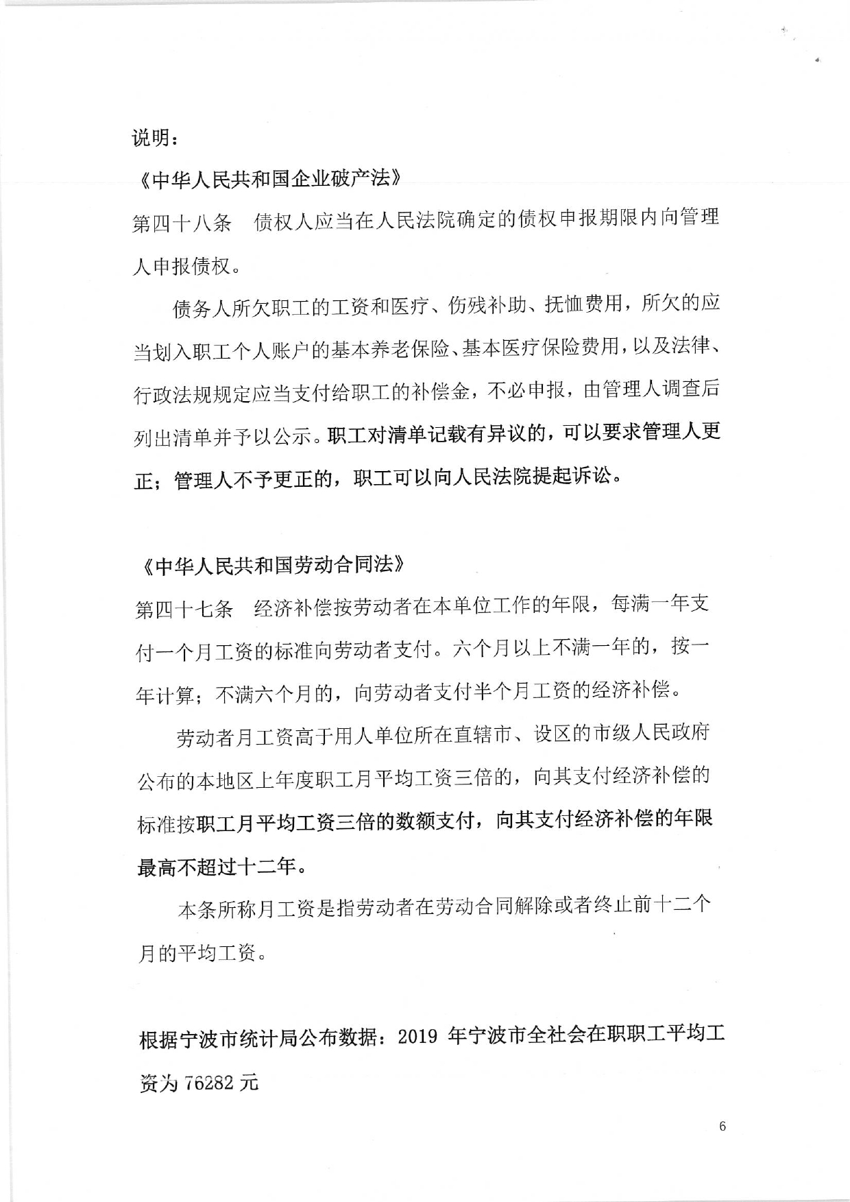
浙江启鑫新能源科技股份有限公司职工债权公示
2022-01-19
相关律师
相关文章
2025-12-11
宁波东卓精密模具有限公司部分债权情况公示
2022-08-17
浙江众达能源科技有限公司第一次债权人会议表决结果公告
2024-04-01
宁波市北仑区民诚劳务有限公司补充申报债权审查结果公示
2024-08-08
宁波央腾汽车电子有限公司部分债权情况公示(第三批)
2023-01-09
关于平阳金泉房地产开发有限公司破产清算案第一次债权人会议表决情况的公告
2020-12-01
舟山陆港物流有限公司破产公告
关于我们
海泰简介
海泰荣誉
党建工作
子品牌
文化建设
发展历程
办公机构
宁波总所
舟山办公室
前湾新区办公室
宁波经济技术开发区办公室
奉化办公室
慈溪办公室
联系我们
扫码关注公众号
地址:浙江省宁波市鄞州区宁东路269号环
球航运广场28-29楼
电话:86-574-87320661
传真:86-574-87198652
邮箱:HR@hightac.com
地址:浙江省宁波市鄞州区宁东路269号环球航运广场28-29楼
电话:86-574-87320661
传真:86-574-87198652
邮箱:HR@hightac.com
2026 © 浙江海泰律师事务所 Copyright © Hightac PRC Lawyers All Rights Reserved
浙ICP备07024353号-1
网站建设:城池设计